CURSO DE CIRCUITOS ELECTRÓNICOS Y DIGITALES
Componentes, conexiones y fundamentos para dominar la electrónica ⚡
Todo lo que ves funcionar a tu alrededor nace de un circuito; entenderlos es aprender el lenguaje con el que se construye la tecnología.
CURSO DE ELECTRÓNICA
FEBRERO 2026
ING. OSVALDO JOSÉ TORRES MATOS
CIRCUITOS EN SERIE
Fórmula para Resistencia Total:
Rt= R1+R2+R3 = 820 + 47 + 120 = 987 ohms
“987Ω”
CIRCUITOS EN SERIE EN LA VIDA REAL

CONEXIONES REALES

CIRCUITOS EN PARALELO
Fórmula para Resistencia Total:
Rt= 113.63 Ohms
CIRCUITOS PARALELO EN LA VIDA REAL

CONEXIONES

FUENTES DE ALIMENTACIÓN

Fuente de 5V con batería de 9V

CIRCUITOS EN SERIE CON ALIMENTACIÓN

Fórmula para calcular corriente:
I= V/Rt = 5v / 987 = 0.005A
ó “5mA” (5 miliamperes)
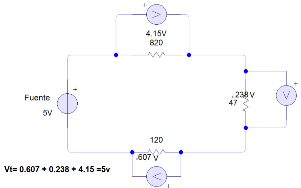
CIRCUITOS EN SERIE MEDICION DE CORRIENTE

Fórmula para calcular corriente:
I= V/Rt = 5v / 987 = 0.005A
ó “5mA” (5 miliamperes)
LA SUMA DE LOS VOLTAJES ES IGUAL AL VOLTAJE TOTAL

CIRCUITOS EN PARALELO CON ALIMENTACION

Fórmula para calcular corriente:
I= V/Rt = 5v / 113.63 = 0.044Amp
ó “44mA” (44 miliamperes)
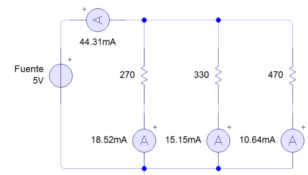
CIRCUITOS EN PARALELO MEDICION DE CORRIENTE

Fórmula para calcular corriente:
I= V/Rt = 5v / 113.63 = 0.044A
ó “44mA” (44 miliamperes)
LA SUMA DE LAS CORRIENTES ES IGUAL A LA CORRIENTE TOTAL

It= 18.52mA + 15.15mA + 10.64mA = 44.31mA
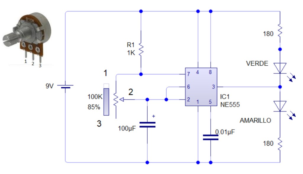
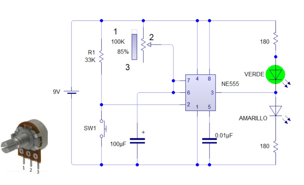
CIRCUITOS DE RELOJ Y TEMPORIZADORES
EL CIRCUITO LM555

CIRCUITO ASTABLE (RELOJ)

LED´s

CAPACITORES

CARGA Y DESCARGA DEL CAPACITOR

CIRCUITO MONOESTABLE (TEMPORIZADOR)

Visita nuestra tienda y comienza hoy mismo tu próximo proyecto electrónico.

