CURSO DE CIRCUITOS ELECTRÓNICOS Y DIGITALES (SEGUNDA PARTE)
Componentes, conexiones y fundamentos para dominar la electrónica ⚡
Todo lo que ves funcionar a tu alrededor nace de un circuito; entenderlos es aprender el lenguaje con el que se construye la tecnología.
CURSO DE ELECTRÓNICA
FEBRERO 2026
ING. OSVALDO JOSÉ TORRES MATOS
DIAGRAMA ESQUEMATICO

CONTADOR DE DECADAS CON CD4017

CIRCUITO CONTADOR DE DECADAS CON LED´s

RELEVADORES (CONTACTORES)

FUNCIONAMIENTO DE UN RELAY

FUNCIONAMIENTO DE UN RELAY
https://www.inventable.eu/introduccion-a-los-reles/

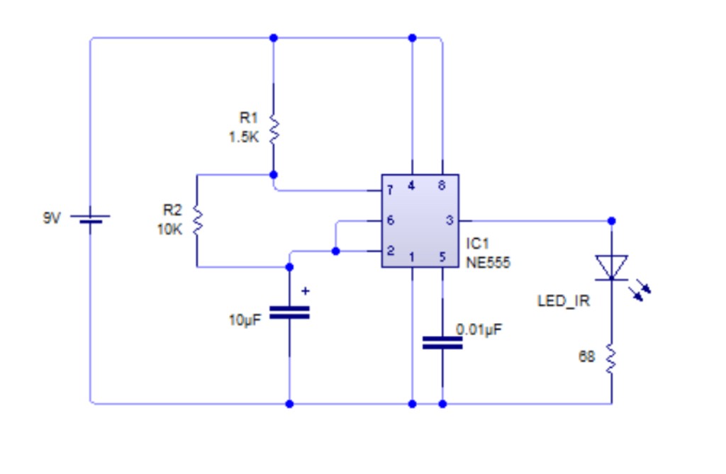
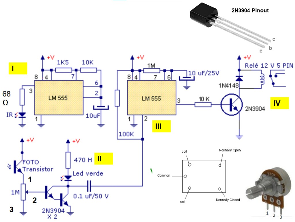
SENSORES INFRARROJOS

SENSORES INFRARROJOS

SENSOR DE “PRESENCIA”

PRIMERA PARTE (EMISOR)

SEGUNDA PARTE (RECEPTOR)

TRANSISTOR

TERCERA PARTE (adecuación de señal)

4ta Etapa RELAY: (encendido de cargas)
DIODOS SEMICONDUCTORES

TODAS LAS ETAPAS

Visita nuestra tienda y comienza hoy mismo tu próximo proyecto electrónico.
